跳到主要內容區
Search
MENU
Menu
回首頁
正修首頁
網站導覽
English
MENU
Menu
關於本處
本處介紹
組織職掌
學術交流
締結學校
外籍教師交流
本國教師交流
學生赴外交流
交流紀錄
學生事務
入學申請系統
申請入學
生活資訊
各專班學制介紹
出國計畫
海外見習
學海計畫
規章表單
居留證申請
工作許可證
外部資源
Contact TAIWAN
EZ Work Taiwan
臺灣青年FUN世界
中華民國外交部
移民署
新住民資訊網
動植物防疫檢疫署
外國專業人員工作許可申辦網
招生訊息
申請入學
切結書
國際生留臺就業輔導
本功能需使用支援JavaScript之瀏覽器才能正常操作
首頁
出國計畫
海外見習
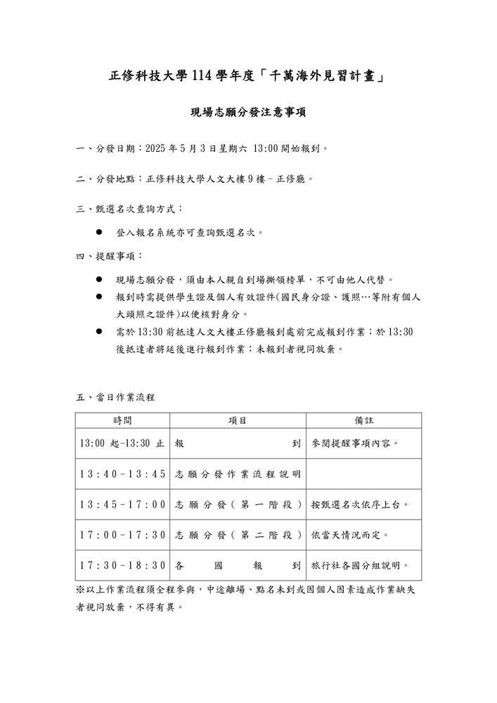
114學年度「海外學習體驗計畫」現場志願分發注意事項
114學年度「海外學習體驗計畫」現場志願分發注意事項
114學年度「海外學習體驗計畫」現場志願分發注意事項
發布日期 :
2025/04/30
分類:
公告
單位:
國務處
瀏覽數:
友善列印
分享
Close (Esc)
Share
Toggle fullscreen
Zoom in/out
Previous (arrow left)
Next (arrow right)